【法規名稱】♪
【發布日期】114.05.01【發布機關】內政部
﹝1﹞ 本規則依國土計畫法(以下簡稱本法)第二十六條第三項規定訂定之。
﹝1﹞ 依本法第二十四條規定申請使用許可案件(以下簡稱申請案件),應以本規則為審議基準,其他法規另有規定者,並應符合其規定。
﹝1﹞ 申請案件應符合共同許可條件及所在國土功能分區許可條件。國土功能分區許可條件與共同許可條件有重複規定者,以國土功能分區許可條件為準。
﹝1﹞ 本規則用詞定義如下:
一、原始地形:指申請案件範圍內於申請當時地表上之高低起伏形態,並以實測地形為準。如有明顯擅自變更者,則以整地前之地形為準。
二、聯絡道路:指直接臨接申請案件範圍之道路,並可連通至公路、計畫道路等依法可供公眾通行之聯外道路。
三、隔離綠帶或設施:指具有緩衝或隔離效果之綠地、公園、通路、水路、空地、廣場、平面停車場、開放球場、蓄水池或滯洪池等不得計入建築法規定建築基地之開放性設施。
四、透水面積:指天然地面面積(無人工覆蓋物之地面面積,如裸露土壤、草地、植栽區、天然水池等),及透水鋪面面積(包括使用連鎖磚、植草磚等人工透水鋪設面積)。
五、綠覆率:指申請案件範圍內除建築物、道路、水域及必要之作業、營運等人工設施外,綠化之比率。
﹝1﹞ 申請案件位於全國國土計畫所列環境敏感地區者,應依下列規定辦理:
一、不得違反環境敏感地區劃設所依據之中央目的事業法令規定。
二、應就環境敏感地區之特性,規範土地使用種類及強度。
三、應就環境敏感地區特性,擬定具體之衝擊減輕措施及相關防範或補救措施。
四、主管機關應徵詢環境敏感地區主管機關之意見,依法需取得環境敏感地區主管機關同意者,申請人應檢附其同意文件。
﹝1﹞ 申請案件應分析使用範圍及相鄰地區地質,潛在地質災害具有影響相鄰地區及申請案件範圍安全之可能性者,於其災害影響範圍內不得使用。但敘明可排除潛在地質災害,並經依法登記開業之地質相關專業技師簽證者,不在此限。
﹝2﹞ 申請案件位於地質法公告之地質敏感區且依法應進行基地地質調查及地質安全評估者,應依地質法相關規定辦理,該地質調查及地質安全評估結果應載明於使用計畫書。
﹝1﹞ 申請案件位於水庫集水區(供家用或供公共給水),經該水庫管理機關(構)認定不影響水庫集水區保育實施計畫之執行者,其土地使用規劃及配置應採低密度利用,與自然環境配合,並依附表規定辦理。
﹝1﹞ 申請案件位於彰化縣、雲林縣、嘉義縣轄區之高速鐵路沿線二側一公里範圍內者,應知會高速鐵路主管機關;申請案件位於高速鐵路二側一百五十公尺範圍內者,應進行申請案件範圍荷重對高速鐵路結構及下陷影響評估分析,並取得高速鐵路主管機關認定無影響高速鐵路結構安全之文件。
﹝1﹞ 申請案件範圍形狀應完整,以利於整體規劃使用及水土保持規劃,其使用不得阻絕相鄰地區原有通行之功能。範圍內有部分為非申請使用之地區者,應維持該等地區原有通行之功能。
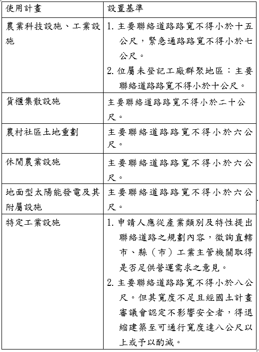
﹝1﹞ 申請案件應至少設置二條聯絡道路各自連結聯外道路,其中一條作為主要聯絡道路,另一條作為能容納消防車通行之緊急通路,並應符合下表設置基準;下表未列之使用計畫,其主要聯絡道路路寬不得小於八公尺:■
﹝2﹞ 申請案件之聯絡道路,經國土計畫審議會徵詢交通主管機關意見,認定情況特殊且足供需求,並無影響安全之虞者,得不受前項規定之限制。
﹝1﹞ 申請案件應確保通往縣級以上聯外道路系統之順暢,其衍生之尖峰小時交通流量不得超過該道路系統D級服務水準之最小剩餘容量,且其對鄰近重要路口延滯不得低於D級服務水準,優先申請者得優先分配剩餘容量。
﹝2﹞ 申請案件屬住宅或填海造地之使用計畫,應依下列規定辦理:
一、屬住宅者,其衍生之平日尖峰小時交通流量,不得超過該道路系統C級服務水準之最小剩餘容量,且其對鄰近重要路口延滯不得低於C級服務水準。
二、屬填海造地者,主要聯絡道路容量設計,以尖峰時間不低於C級服務水準,且道路等級不得小於標準雙車道公路。
﹝1﹞ 申請案件應依推估衍生之尖峰小時停車需求設置公共停車空間,並應符合下表設置基準:■
■
■
■
■
﹝1﹞ 申請案件應與當地公共設施相互配合,並應取得電力、垃圾處理及自來水等相關事業主管機構之同意文件。但無該需求之申請案件或各該機構無法提供服務,經申請人另以其他方式提供,並取得有關證明文件者,不在此限。
﹝1﹞ 申請案件應依使用需求及環境特性,由申請人於使用範圍內設置下列公共設施或必要性服務設施:
一、道路、人行道。
二、公共停車場。
三、污水處理排放、廢棄物處理及其他必要之環保設施。
四、雨水處理排放、滯洪設施。
五、水電供給及其他必要之公用事業設施。
六、植栽、景觀維護設施。
七、服務及管理中心。
八、公園、綠地、廣場。申請案件屬住宅使用計畫者,最少每人三平方公尺作為公園使用,且應集中規劃並緊臨住宅區。
九、海堤、護岸及其相關水岸設施:限濱海及臨河川之基地。
十、郵政、金融、治安、消防、交通轉運站、文康運動醫療保健、餐飲服務、圖書閱覽及休閒運動等設施。
十一、社區中心(限申請案件屬住宅使用計畫者)。
十二、其他經主管機關同意之設施。
﹝2﹞ 前項屬本法第二十九條規定公共設施,或申請案件屬住宅使用計畫者,應提出公共設施或必要性服務設施規劃,並載明於使用計畫書,涉及以分期分區方式規劃者,申請人應提出分期分區計畫。
﹝1﹞ 申請案件範圍內之原始地形於坵塊圖上之平均坡度百分之三十以上之地區,不得作為建築基地,並應依下列規定辦理:
一、平均坡度百分之三十以上未超過百分之四十之地區,以作為開放性之公共設施或必要性服務設施使用為限。
二、平均坡度百分之四十以上之地區為不可使用區,並應維持原始地形地貌。但因整體規劃需要,並經國土計畫審議會同意者,得規劃其面積之百分之二十作道路、公園、綠地及依水利法或水土保持法相關規定設置之滯洪池等設施使用,免計入不可使用區。
﹝1﹞ 申請案件屬廢棄物衛生掩埋場、廢棄物封閉掩埋場、填埋型土石方資源堆置處理場、探採礦場、於土石採取專區內之土石採取等使用計畫,符合環境影響評估、水土保持審查通過之要件,且加強考量景觀、生態與公共及國土安全之措施,經國土計畫審議會同意者,其使用階段得不受第十五條、第二十一條、第二十二條第二項、第三十一條第三款及第四款、第三十二條第三款規定之限制;使用完成後,除依其他目的事業主管法令辦理整復外,並應提出環境整復規劃內容,以加強國土復育及環境景觀維護。
﹝2﹞ 前項環境整復規劃,除滯洪池為防災需要應予維持外,應按原始地形,依第十五條規定計算不可使用區之面積,並另規劃面積總和不得小於全區總面積百分之五十之綠地。
﹝1﹞ 為維護整體景觀風貌,申請案件應依環境特性,研擬景觀計畫。
﹝2﹞ 申請案件應擇取位於高速鐵路、高速公路二側二公里或至最近稜線其中範圍較小者,做視覺景觀分析。
﹝1﹞ 申請案件應自使用範圍邊界線退縮設置隔離綠帶或設施,寬度不得小於十公尺。但有下列情形之一者,寬度不得小於二十公尺:
一、申請案件範圍緊鄰農業發展地區第一類或國土保育地區。
二、屬農業科技設施、工業設施、油(氣)設施及電力設施之使用計畫。
﹝2﹞ 申請案件有下列情形之一,經國土計畫審議會認定對周邊環境影響程度較低或情況特殊者,其隔離綠帶或設施設置規定如下,免依前項規定辦理:
一、申請案件範圍緊鄰道路、公園、綠地、依水利法公告之河川區域、區域排水設施範圍或海堤區域,且無第一項各款情形之一者,得酌減其隔離綠帶或設施之設置寬度,或以建築退縮並植栽綠化方式辦理。
二、申請案件範圍鄰接國土計畫土地使用管制規則規定同一群組之使用項目或細目,經徵詢目的事業主管機關意見,得免予留設隔離綠帶或設施。
三、因使用需求需保留現況合法建築致無法留設者,得於其他範圍邊界留設相等面積之隔離綠帶或設施。
四、符合一定規模以上或性質特殊土地申請使用許可認定標準所定性質特殊且規模小於一公頃者,得由國土計畫審議會視個案情形酌予調整。
﹝1﹞ 申請案件應依下水道法設置專用下水道系統及管理組織;涉及排放廢污水者,申請案件範圍內應設置適當之廢污水處理設施,且下水道系統應採雨水、廢污水分流排放方式,接通至經環境保護主管機關認可之排水幹線、河川或公共水域。
﹝2﹞ 屬水污染防治法列管之事業或污水下水道系統,其排放應符合環境保護相關法規之規定。
﹝1﹞ 申請案件應依水利法或水土保持法等相關規定提供滯洪設施及排水路,以阻絕因其使用增加之逕流量。
﹝2﹞ 前項排水路設計應具聯外排水通洪能力。
﹝3﹞ 前二項滯洪設施量體與逕流量計算及排水路設計,應以水利主管機關核定之出流管制規劃書或水土保持主管機關核定之水土保持規劃書為準。
﹝1﹞ 申請案件扣除不可使用區及資源保育區面積後,山坡地之透水面積應達剩餘計畫面積之百分之五十,平地之透水面積應達剩餘計畫面積之百分之三十。
﹝2﹞ 申請案件位於依地質法劃定公告之地下水補注地質敏感區者,其透水面積應依地質敏感區基地地質調查及地質安全評估作業準則規定辦理。
﹝1﹞ 申請案件應依下列規定提出綠化計畫:
一、應涵括緩衝、遮蔽、隔離、綠蔭、防音、防風、防火及地被等機能植栽、景觀植栽及人工植栽等項目。
二、就申請案件範圍內現有植栽詳細調查,樹高十公尺以上及樹高五公尺以上且面積達五百平方公尺之樹林,應予原地保存,因改變地貌需要,得於區內移植。但提出其他保存、移植或再利用等措施,經國土計畫審議會同意者,不在此限。
﹝2﹞ 申請案件範圍內綠覆率應達百分之五十。
﹝1﹞ 申請案件應配合使用計畫性質及環境特性,研擬防災、救災計畫,並提出相關因應措施,包括監測、避災、減災方式等,以因應氣候變遷影響與不同災害發生時之緊急避難及防救災業務。
﹝1﹞ 申請案件應符合本法第二十三條第二項至第四項所定管制規則規定之建蔽率、容積率,並由國土計畫審議會視個案之使用類型、實際需求及規模等因素審定之。
﹝2﹞ 屬行政院或中央目的事業主管機關核定且為政府興辦之重大建設,經審查認定符合下列規定者,得酌增容積率:
一、綠覆率達百分之六十且設置基地面積百分之二十之綠地(含隔離綠帶及公園),增加百分之四十。
二、依建築法令相關規定提出綠建築或建築能效設計構想,並承諾未來於建築許可階段取得綠建築標章或建築能效標示,增加百分之四十。
三、申請社會福利設施使用,或提出符合環境影響評估審查通過之再生能源使用、用水回收、再生水利用、事業廢棄物再利用及其他友善環境措施,增加百分之四十。
﹝1﹞ 申請案件經目的事業主管機關認定符合專案輔導合法相關法令或方案者,依下列規定辦理,不受第十五條、第十八條、第二十一條、第二十二條第二項、第三十一條、第三十二條第一款、第二款、第四十四條及第四十五條規定之限制:
一、申請案件範圍內之原始地形平均坡度百分之四十以上之地區,應維持原始地形地貌,且為不可使用區。但其原應列為不可使用區之超挖使用面積,經國土計畫審議會審議符合下列原則者,得按現況地形規劃使用:
(一)超挖使用區域之地質穩定性經專業技師簽證不影響安全。
(二)於申請案件範圍內平均坡度百分之三十以下地區,留設與該區域面積相等之土地作為保育綠地,並另規劃供國土復育使用之土地,其面積總和不得小於全區總面積之百分之十,並應與區內整體綠化空間維持完整性及連貫性,以發揮最大之保育效果。
二、申請案件應依第十八條規定設置隔離綠帶或設施。但有下列情形之一,經國土計畫審議會認定情況特殊者,不在此限:
(一)屬工業設施使用計畫者,符合整體規劃開發,得就申請案件範圍非緊鄰國土保育地區或農業發展地區第一類側之隔離綠帶或設施寬度予以縮減,其最小寬度不得小於十公尺,並應視縮減程度配合調降申請案件之部分或全部範圍之開發強度。
(二)前目以外之使用計畫,得於申請案件範圍內規劃面積相等且不計建蔽率之綠地,隔離綠帶或設施留設寬度得予酌減,其最小寬度不得小於一點五公尺。
三、公共設施或必要性服務設施使用面積不得少於申請案件範圍面積百分之三十,其中綠地、隔離綠帶或設施之面積不得少於申請案件範圍面積百分之十,且綠地應與建築基地之法定空地相連貫為原則。
四、申請案件範圍綠覆率應達百分之三十。
五、申請案件扣除不可使用區、保育綠地及資源保育區面積後,透水面積應達剩餘計畫面積之百分之三十。
﹝1﹞ 符合一定規模以上或性質特殊土地申請使用許可認定標準所定性質特殊之申請案件,應說明選址條件、設置必要性及使用行為對鄰近地區之負面影響及防治措施。
﹝1﹞ 涉及二種以上使用計畫性質之綜合型使用案件,應依各該使用計畫之相關規定辦理。
﹝1﹞ 申請案件位於海洋資源地區,適用第五條、第六條、第十四條、第二十三條、第二十六條及第二十七條規定,其餘得不受限制。
﹝1﹞ 申請案件屬以農村社區土地重劃辦理者,得不受第十七條、第十八條、第二十一條及第二十二條第二項規定之限制,並應依下列規定辦理:
一、應說明下列有關申請案件範圍與周邊生產、生活、生態資源之事項及重劃後維護措施:
(一)所屬農村再生計畫範圍之農業發展與生活環境情形。
(二)文化資產、信仰空間之現況及區位。
(三)所屬農村再生計畫範圍自然資源之現況及區位。
二、農村社區公共設施或必要性服務設施項目應以改善生活環境必須,設施配置應以維持農村紋理規劃。
三、既有道路應順應農村社區發展現況予以保留,於考量安全、災害防救需適度拓寬時,應以最小拆遷為原則;新設道路應以順沿自然地形地貌及銜接既有路徑為原則,避免大規模道路整地行為影響生態環境。
四、建築型式及景觀設計構想應維持農村景觀及農業生產環境之特色,其建築量體、線條、尺度、色彩、高度均應順應當地農村風貌景觀,並應維持當地農村自然景觀之特色。
﹝2﹞ 申請案件基於整體規劃之需要,將國土計畫土地使用管制規則施行日前土地登記簿所載之可建築用地納入使用範圍且仍作原核准之使用者,維持該可建築用地註記及其建蔽率與容積率上限。
﹝1﹞ 申請案件應具體說明範圍及面積之合理性,並以最小需用為原則。但依第三十三條規定實施彌補復育者,不在此限。
﹝2﹞ 申請案件屬國防、重大之公共設施或公用事業計畫,應說明區位無可替代性。
﹝1﹞ 申請案件應考量維護自然環境及景觀,並依下列規定辦理:
一、應於申請案件範圍內留設適當比率之開放及緩衝空間,作為開放性之公共設施或必要性服務設施使用。
二、應避免破壞申請案件範圍及其周邊地區既有生態廊道或生態網絡之完整性及多樣性。
三、申請案件範圍內綠覆率應達百分之六十。
四、申請案件扣除不可使用區及資源保育區面積後,山坡地之透水面積應達剩餘計畫面積之百分之六十,平地之透水面積應達剩餘計畫面積之百分之四十。
﹝1﹞ 申請案件應以原始地形地貌最小擾動為原則,並依下列規定辦理:
一、建築配置應尊重自然景觀之特色,並以集中規劃為原則。
二、道路應順應自然地形、地貌規劃。
三、整地應求挖填方最小及平衡,如對申請案件範圍外取、棄土,應取得取、棄土主管機關同意文件。
﹝1﹞ 申請案件就使用造成之生態環境損失,應依下列原則於範圍內劃設資源保育區實施彌補復育,其面積不得小於扣除不可使用區面積之百分之三十:
一、區位應優先考量自然地形、地貌及地質條件劃設。
二、除必要之道路、公共設施或必要性服務設施等使用無法避免外,應設置完整集中之資源保育區。
三、不得作為建築基地或規劃道路、公共設施或必要性服務設施。
四、滯洪設施如採生態工程方式設置,兼具滯洪、生物棲息與環境景觀等功能,經國土計畫審議會同意,其面積得納入計算。
五、應配合申請案件範圍及其周邊地區生態資源,提出彌補復育之具體措施。
﹝2﹞ 申請案件屬國防、重大之公共設施或公用事業計畫,申請人敘明理由,經國土計畫審議會同意者,得於與申請案件同一鄉(鎮、市、區)內劃設資源保育區,或以其他具體可行之彌補復育措施替代。
﹝1﹞ 申請案件範圍如有其他已依原非都市土地使用管制規則規定取得海域用地區位許可、依本法取得應經申請同意或使用許可者,應徵得既有使用之目的事業主管機關認屬相容使用之同意或無反對意見之文件。
﹝2﹞ 前項申請案件,涉重大政策或認定疑義者,應由中央主管機關依下列原則協調處理:
一、於不影響海域永續利用之前提下,尊重既有合法使用現況。
二、申請區位、資源及環境等為自然屬性者優先。
三、多功能使用之海域,以公共福祉最大化之使用為優先,相容性較高之使用次之。
四、確保國家安全之國防軍事用海需求。
﹝1﹞ 申請案件以不影響公共通行及公共水域使用為原則,並應依下列規定辦理:
一、有影響船舶航行安全之虞者,應取得航政、國防、海巡及漁業主管機關同意文件或書面意見。
二、為確保航行安全,施工及營運階段,應設置安全警示裝置,並依航政主管機關之通報規定辦理。
﹝1﹞ 申請案件應具有必要性及區位無可替代性,並以符合以下最小需用為原則:
一、擾動原始地形地貌最小。
二、改變原有海域與海岸狀態最小。
三、採整合、集中、緊密之方式規劃。
﹝1﹞ 申請案件應考量海域之自然生態環境與動態平衡,於施工及營運期間,針對海域生態環境之衝擊管理,妥予規劃避免或減輕衝擊之相關措施。
﹝1﹞ 申請案件為彌補或復育其開發所造成生態環境之面積損失,應於申請案件範圍內營造同質性或同功能性之棲地,且彌補或復育之面積比例原則應達到一比一,其面積比例不足時,經國土計畫審議會同意,得採取下列替代措施:
一、於申請案件範圍外補足同質性或同功能性之棲地,並以使用計畫範圍鄰近地區為優先。
二、配合其他法律於海域劃設生態敏感類型之保護(育、留)區目的事業主管機關需求,辦理保護(育、留)區保護標的相關復育工作。
三、提出海洋資源保育、海洋產業推廣或其他具體可行之措施替代,但以屬國防、重大之公共設施或公用事業計畫之申請案件為限。
﹝1﹞ 為避免影響既有設施功能及防護措施,申請案件應留設適當海事工程之安全距離或緩衝區。
﹝1﹞ 申請案件應按個案情形核定使用期間。
﹝2﹞ 前項使用期間之基準,依國土計畫土地使用管制規則第二十七條第二項規定辦理。
﹝1﹞ 申請案件不得影響其範圍周邊既有農業生產環境之完整性,並應依下列規定辦理:
一、興辦事業所需設施應以集中連貫設置為原則。
二、避免夾雜既有農業生產或經營設施,或不得妨礙該既有農業生產或經營設施之使用。
三、非屬農業及其相關設施者,其設施型態應配合周邊自然地形、地貌規劃與配置,不影響農業生產、生態平衡。
﹝1﹞ 申請案件不得影響其範圍周邊既有水資源之供應,並應依下列規定辦理:
一、不得妨礙既有上游、下游農業灌排水功能。
二、產生生活或事業廢污水者,應採灌排分離方式規劃。
﹝1﹞ 申請案件範圍內興建必要之農業相關設施,應具體說明與當地農業生產經營及產業鏈之關聯性。
﹝1﹞ 申請案件應分析其範圍所在直轄市、縣(市)人口年齡結構、成長與分布之情形、交通與公共設施服務水準、同興辦事業性質使用案件土地之分布、使用及閒置狀況等,從供需面說明實際使用需求,並徵詢目的事業主管機關意見或取得相關意見文件。
﹝1﹞ 申請案件應依使用計畫性質,說明下列公共設施或公共建設計畫之配合情形:
一、維生設施(自來水系統、下水道系統、電力、瓦斯、電信、垃圾及廢汙水處理)。
二、教育設施(幼兒園、國小、國中)。
三、生活設施(公園、市場、醫療機構)。
四、安全設施(警察派出所、消防站)。
五、交通設施(道路系統、大眾運輸系統)。
六、其他有關之公共設施或公共建設計畫。
﹝2﹞ 相關公共設施或公共建設計畫無法配合者,應提出具體可行之替代措施,並經國土計畫審議會同意。
﹝1﹞ 申請案件應視需要規劃或提供完善之大眾運輸服務或設施,以維持申請案件範圍周邊地區之交通設施服務水準。
﹝1﹞ 申請填海造地案件之開發面積,以適用為原則,不宜擴大需求,並應明確說明其土地需求之計量方式,並檢具中央目的事業主管機關認定開發面積符合最小需用原則之同意文件。
﹝2﹞ 前項最小需用原則應符合下列情形:
一、改變自然海岸之長度或面積最小化。
二、填海造地之開發基地形狀,以接近方形或半圓形為原則。
三、應以整合、集中、緊密之方式規劃。
﹝1﹞ 申請填海造地案件應配合環境條件及施工時序,進行填方料源分配規劃;其料源應無害且安定,以避免破壞海岸與海域之生態保育及養殖環境方式辦理,並應檢附環境保護或海洋主管機關認定未違反其主管法規禁止或限制規定之同意文件。
﹝1﹞ 申請填海造地案件應配合各類土地使用目的及需求,考量風向、風速、地形、道路及堤防系統等條件,於主要受風面規劃防風林、飛砂防止、潮害防備等保護林帶及種植定沙植物,提升填築區之穩定性。
﹝2﹞ 申請案件為港埠或經國土計畫審議會認定屬情況特殊者,得免依前項規定辦理。
﹝1﹞ 申請填海造地案件之使用計畫範圍內應以重力排水為原則。
﹝2﹞ 填海造地案件採離岸式佈置者,其隔離水道規劃應依下列規定辦理,並檢附水利或海岸工程相關技師簽證:
一、不變更陸域現有水系及現有排水功能為原則,且陸域相關河川及排水之計畫洪峰流量均能納入隔離水道中宣洩。
二、使用計畫範圍內之排水,得視需要納入隔離水道中排放。
三、隔離水道內所容納之實際總排水量,其抬高後之最高水位,應於堤頂高度一公尺以下,且其迴水不能影響現有堤防之安全及陸域洪氾排洩。
﹝1﹞ 申請案件跨二個以上國土功能分區者,應依各該國土功能分區之相關規定辦理。但所占面積未達二公頃且未達申請案件總面積百分之十,經申請人說明無影響原國土功能分區劃設目的,並經國土計畫審議會同意者,得依所占面積較大國土功能分區之規定辦理。
﹝1﹞ 申請人申請案件,應檢具申請書及使用計畫書圖,其書圖文件格式如附件一、附件二。
﹝2﹞ 主管機關依本法第二十七條規定核發使用許可後,申請人申請變更使用計畫之書圖文件格式如附件三、附件四;申請變更內容對照表之格式如附件五。
﹝1﹞ 申請案件應就下列事項繪製土地使用配置圖:
一、隔離綠帶或設施。
二、不可使用區。
三、滯洪設施、環保設施、公共停車場。
四、資源保育區。
五、聯絡道路出入口。
六、保育綠地。
七、依法應捐贈之公共設施。
八、興辦事業使用項目之使用範圍。
﹝1﹞ 申請案件應針對下列事項訂定土地使用管制要點:
一、使用項目。
二、建蔽率、容積率。
三、綠覆率。
四、透水面積。
五、停車位。
六、道路系統。
七、景觀設計標準。
八、環境敏感地區之管制措施。
九、實施彌補復育之具體措施。
十、其他必要之土地使用及建築管制事項。
﹝1﹞ 申請案件依本法有關規定應繳交國土保育費或影響費者,其費用之計算應載明於使用計畫書。
﹝1﹞ 依原區域計畫法核准之開發計畫或已許可使用計畫,依國土計畫使用許可程序辦法申請變更時,其申請變更部分應依本規則審議。
﹝2﹞ 依原區域計畫法核准開發計畫之變更,除依前項規定辦理外,其依原區域計畫法相關規定劃設之不可開發區及保育區,應依下列規定辦理,免依第十五條規定檢討:
一、不可開發區不得變更為其他使用。
二、不得改變保育區之面積比例。
三、變更保育區配置區位者,其規劃原則準用第三十三條第一項規定。
﹝1﹞ 申請案件因情形特殊,無法適用本規則規定者,於符合本法第二十六條第二項所定許可條件下,依國土計畫審議會決議辦理。
﹝1﹞ 本規則施行日期,由中央主管機關定之。
【編註】 本檔提供學習與參考為原則;如需正式引用請以官方公告版為準。
如有發現待更正部份及您所需本站未收編之法規,敬請告知,謝謝!
國土計畫使用許可審議規則
【發布日期】114.05.01【發布機關】內政部
【法規內容】
第一章 總則
第1條
第2條
第3條
第4條
一、原始地形:指申請案件範圍內於申請當時地表上之高低起伏形態,並以實測地形為準。如有明顯擅自變更者,則以整地前之地形為準。
二、聯絡道路:指直接臨接申請案件範圍之道路,並可連通至公路、計畫道路等依法可供公眾通行之聯外道路。
三、隔離綠帶或設施:指具有緩衝或隔離效果之綠地、公園、通路、水路、空地、廣場、平面停車場、開放球場、蓄水池或滯洪池等不得計入建築法規定建築基地之開放性設施。
四、透水面積:指天然地面面積(無人工覆蓋物之地面面積,如裸露土壤、草地、植栽區、天然水池等),及透水鋪面面積(包括使用連鎖磚、植草磚等人工透水鋪設面積)。
五、綠覆率:指申請案件範圍內除建築物、道路、水域及必要之作業、營運等人工設施外,綠化之比率。
第二章 許可條件 第一節 共同許可條件
第5條
一、不得違反環境敏感地區劃設所依據之中央目的事業法令規定。
二、應就環境敏感地區之特性,規範土地使用種類及強度。
三、應就環境敏感地區特性,擬定具體之衝擊減輕措施及相關防範或補救措施。
四、主管機關應徵詢環境敏感地區主管機關之意見,依法需取得環境敏感地區主管機關同意者,申請人應檢附其同意文件。
第6條
第7條
第8條
第9條
第10條
第11條
一、屬住宅者,其衍生之平日尖峰小時交通流量,不得超過該道路系統C級服務水準之最小剩餘容量,且其對鄰近重要路口延滯不得低於C級服務水準。
二、屬填海造地者,主要聯絡道路容量設計,以尖峰時間不低於C級服務水準,且道路等級不得小於標準雙車道公路。
第12條
第13條
第14條
一、道路、人行道。
二、公共停車場。
三、污水處理排放、廢棄物處理及其他必要之環保設施。
四、雨水處理排放、滯洪設施。
五、水電供給及其他必要之公用事業設施。
六、植栽、景觀維護設施。
七、服務及管理中心。
八、公園、綠地、廣場。申請案件屬住宅使用計畫者,最少每人三平方公尺作為公園使用,且應集中規劃並緊臨住宅區。
九、海堤、護岸及其相關水岸設施:限濱海及臨河川之基地。
十、郵政、金融、治安、消防、交通轉運站、文康運動醫療保健、餐飲服務、圖書閱覽及休閒運動等設施。
十一、社區中心(限申請案件屬住宅使用計畫者)。
十二、其他經主管機關同意之設施。
第15條
一、平均坡度百分之三十以上未超過百分之四十之地區,以作為開放性之公共設施或必要性服務設施使用為限。
二、平均坡度百分之四十以上之地區為不可使用區,並應維持原始地形地貌。但因整體規劃需要,並經國土計畫審議會同意者,得規劃其面積之百分之二十作道路、公園、綠地及依水利法或水土保持法相關規定設置之滯洪池等設施使用,免計入不可使用區。
第16條
第17條
第18條
一、申請案件範圍緊鄰農業發展地區第一類或國土保育地區。
二、屬農業科技設施、工業設施、油(氣)設施及電力設施之使用計畫。
一、申請案件範圍緊鄰道路、公園、綠地、依水利法公告之河川區域、區域排水設施範圍或海堤區域,且無第一項各款情形之一者,得酌減其隔離綠帶或設施之設置寬度,或以建築退縮並植栽綠化方式辦理。
二、申請案件範圍鄰接國土計畫土地使用管制規則規定同一群組之使用項目或細目,經徵詢目的事業主管機關意見,得免予留設隔離綠帶或設施。
三、因使用需求需保留現況合法建築致無法留設者,得於其他範圍邊界留設相等面積之隔離綠帶或設施。
四、符合一定規模以上或性質特殊土地申請使用許可認定標準所定性質特殊且規模小於一公頃者,得由國土計畫審議會視個案情形酌予調整。
第19條
第20條
第21條
第22條
一、應涵括緩衝、遮蔽、隔離、綠蔭、防音、防風、防火及地被等機能植栽、景觀植栽及人工植栽等項目。
二、就申請案件範圍內現有植栽詳細調查,樹高十公尺以上及樹高五公尺以上且面積達五百平方公尺之樹林,應予原地保存,因改變地貌需要,得於區內移植。但提出其他保存、移植或再利用等措施,經國土計畫審議會同意者,不在此限。
第23條
第24條
一、綠覆率達百分之六十且設置基地面積百分之二十之綠地(含隔離綠帶及公園),增加百分之四十。
二、依建築法令相關規定提出綠建築或建築能效設計構想,並承諾未來於建築許可階段取得綠建築標章或建築能效標示,增加百分之四十。
三、申請社會福利設施使用,或提出符合環境影響評估審查通過之再生能源使用、用水回收、再生水利用、事業廢棄物再利用及其他友善環境措施,增加百分之四十。
第25條
一、申請案件範圍內之原始地形平均坡度百分之四十以上之地區,應維持原始地形地貌,且為不可使用區。但其原應列為不可使用區之超挖使用面積,經國土計畫審議會審議符合下列原則者,得按現況地形規劃使用:
(一)超挖使用區域之地質穩定性經專業技師簽證不影響安全。
(二)於申請案件範圍內平均坡度百分之三十以下地區,留設與該區域面積相等之土地作為保育綠地,並另規劃供國土復育使用之土地,其面積總和不得小於全區總面積之百分之十,並應與區內整體綠化空間維持完整性及連貫性,以發揮最大之保育效果。
二、申請案件應依第十八條規定設置隔離綠帶或設施。但有下列情形之一,經國土計畫審議會認定情況特殊者,不在此限:
(一)屬工業設施使用計畫者,符合整體規劃開發,得就申請案件範圍非緊鄰國土保育地區或農業發展地區第一類側之隔離綠帶或設施寬度予以縮減,其最小寬度不得小於十公尺,並應視縮減程度配合調降申請案件之部分或全部範圍之開發強度。
(二)前目以外之使用計畫,得於申請案件範圍內規劃面積相等且不計建蔽率之綠地,隔離綠帶或設施留設寬度得予酌減,其最小寬度不得小於一點五公尺。
三、公共設施或必要性服務設施使用面積不得少於申請案件範圍面積百分之三十,其中綠地、隔離綠帶或設施之面積不得少於申請案件範圍面積百分之十,且綠地應與建築基地之法定空地相連貫為原則。
四、申請案件範圍綠覆率應達百分之三十。
五、申請案件扣除不可使用區、保育綠地及資源保育區面積後,透水面積應達剩餘計畫面積之百分之三十。
第26條
第27條
第28條
第29條
一、應說明下列有關申請案件範圍與周邊生產、生活、生態資源之事項及重劃後維護措施:
(一)所屬農村再生計畫範圍之農業發展與生活環境情形。
(二)文化資產、信仰空間之現況及區位。
(三)所屬農村再生計畫範圍自然資源之現況及區位。
二、農村社區公共設施或必要性服務設施項目應以改善生活環境必須,設施配置應以維持農村紋理規劃。
三、既有道路應順應農村社區發展現況予以保留,於考量安全、災害防救需適度拓寬時,應以最小拆遷為原則;新設道路應以順沿自然地形地貌及銜接既有路徑為原則,避免大規模道路整地行為影響生態環境。
四、建築型式及景觀設計構想應維持農村景觀及農業生產環境之特色,其建築量體、線條、尺度、色彩、高度均應順應當地農村風貌景觀,並應維持當地農村自然景觀之特色。
第二章 許可條件 第二節 各國土功能分區許可條件 第一款 國土保育地區
第30條
第31條
一、應於申請案件範圍內留設適當比率之開放及緩衝空間,作為開放性之公共設施或必要性服務設施使用。
二、應避免破壞申請案件範圍及其周邊地區既有生態廊道或生態網絡之完整性及多樣性。
三、申請案件範圍內綠覆率應達百分之六十。
四、申請案件扣除不可使用區及資源保育區面積後,山坡地之透水面積應達剩餘計畫面積之百分之六十,平地之透水面積應達剩餘計畫面積之百分之四十。
第32條
一、建築配置應尊重自然景觀之特色,並以集中規劃為原則。
二、道路應順應自然地形、地貌規劃。
三、整地應求挖填方最小及平衡,如對申請案件範圍外取、棄土,應取得取、棄土主管機關同意文件。
第33條
一、區位應優先考量自然地形、地貌及地質條件劃設。
二、除必要之道路、公共設施或必要性服務設施等使用無法避免外,應設置完整集中之資源保育區。
三、不得作為建築基地或規劃道路、公共設施或必要性服務設施。
四、滯洪設施如採生態工程方式設置,兼具滯洪、生物棲息與環境景觀等功能,經國土計畫審議會同意,其面積得納入計算。
五、應配合申請案件範圍及其周邊地區生態資源,提出彌補復育之具體措施。
第二章 許可條件 第二節 各國土功能分區許可條件 第二款 海洋資源地區
第34條
一、於不影響海域永續利用之前提下,尊重既有合法使用現況。
二、申請區位、資源及環境等為自然屬性者優先。
三、多功能使用之海域,以公共福祉最大化之使用為優先,相容性較高之使用次之。
四、確保國家安全之國防軍事用海需求。
第35條
一、有影響船舶航行安全之虞者,應取得航政、國防、海巡及漁業主管機關同意文件或書面意見。
二、為確保航行安全,施工及營運階段,應設置安全警示裝置,並依航政主管機關之通報規定辦理。
第36條
一、擾動原始地形地貌最小。
二、改變原有海域與海岸狀態最小。
三、採整合、集中、緊密之方式規劃。
第37條
第38條
一、於申請案件範圍外補足同質性或同功能性之棲地,並以使用計畫範圍鄰近地區為優先。
二、配合其他法律於海域劃設生態敏感類型之保護(育、留)區目的事業主管機關需求,辦理保護(育、留)區保護標的相關復育工作。
三、提出海洋資源保育、海洋產業推廣或其他具體可行之措施替代,但以屬國防、重大之公共設施或公用事業計畫之申請案件為限。
第39條
第40條
第二章 許可條件 第二節 各國土功能分區許可條件 第三款 農業發展地區
第41條
一、興辦事業所需設施應以集中連貫設置為原則。
二、避免夾雜既有農業生產或經營設施,或不得妨礙該既有農業生產或經營設施之使用。
三、非屬農業及其相關設施者,其設施型態應配合周邊自然地形、地貌規劃與配置,不影響農業生產、生態平衡。
第42條
一、不得妨礙既有上游、下游農業灌排水功能。
二、產生生活或事業廢污水者,應採灌排分離方式規劃。
第43條
第二章 許可條件 第二節 各國土功能分區許可條件 第四款 城鄉發展地區
第44條
第45條
一、維生設施(自來水系統、下水道系統、電力、瓦斯、電信、垃圾及廢汙水處理)。
二、教育設施(幼兒園、國小、國中)。
三、生活設施(公園、市場、醫療機構)。
四、安全設施(警察派出所、消防站)。
五、交通設施(道路系統、大眾運輸系統)。
六、其他有關之公共設施或公共建設計畫。
第46條
第47條
一、改變自然海岸之長度或面積最小化。
二、填海造地之開發基地形狀,以接近方形或半圓形為原則。
三、應以整合、集中、緊密之方式規劃。
第48條
第49條
第50條
一、不變更陸域現有水系及現有排水功能為原則,且陸域相關河川及排水之計畫洪峰流量均能納入隔離水道中宣洩。
二、使用計畫範圍內之排水,得視需要納入隔離水道中排放。
三、隔離水道內所容納之實際總排水量,其抬高後之最高水位,應於堤頂高度一公尺以下,且其迴水不能影響現有堤防之安全及陸域洪氾排洩。
第二章 許可條件 第二節 各國土功能分區許可條件 第五款 跨國土功能分區
第51條
第三章 書圖文件
第52條
第53條
一、隔離綠帶或設施。
二、不可使用區。
三、滯洪設施、環保設施、公共停車場。
四、資源保育區。
五、聯絡道路出入口。
六、保育綠地。
七、依法應捐贈之公共設施。
八、興辦事業使用項目之使用範圍。
第54條
一、使用項目。
二、建蔽率、容積率。
三、綠覆率。
四、透水面積。
五、停車位。
六、道路系統。
七、景觀設計標準。
八、環境敏感地區之管制措施。
九、實施彌補復育之具體措施。
十、其他必要之土地使用及建築管制事項。
第55條
第四章 附則
第56條
一、不可開發區不得變更為其他使用。
二、不得改變保育區之面積比例。
三、變更保育區配置區位者,其規劃原則準用第三十三條第一項規定。
第57條
第58條
如有發現待更正部份及您所需本站未收編之法規,敬請告知,謝謝!


